一、 肺癌治疗新格局:TROP2 ADC的崛起非小细胞肺癌(NSCLC)的治疗已进入精准与靶向并行的时代。抗体药物偶联物(ADC)作为一种“生物导弹”...
2026-04-09 237 TROP2 ADC 抗体药物偶联物 芦康沙妥珠单抗 德达博妥单抗 戈沙妥珠单抗 非小细胞肺癌 NSCLC 肺癌治疗 靶向治疗 专家共识 副作用管理 口腔黏膜炎 间质性肺病 EGFR突变肺癌 肿瘤新药

2025年,中国肿瘤创新药研发迎来历史性突破,全年共有51款抗肿瘤新药(含新适应症)获得国家药品监督管理局(NMPA)批准上市。
这一数量不仅创下年度新高,更体现了中国在靶向治疗、免疫治疗、细胞治疗等前沿领域的全面进步。
这些新药覆盖了肺癌、乳腺癌、妇科肿瘤、消化道肿瘤、血液肿瘤及其他实体瘤等全部主要癌种,其中包含多款 “全球首创”、“中国首个” 的里程碑式疗法。从常见靶点的深度掘进到罕见突变的成功破局,2025年的获批清单标志着中国正从“制药大国”向“制药强国”加速转型。
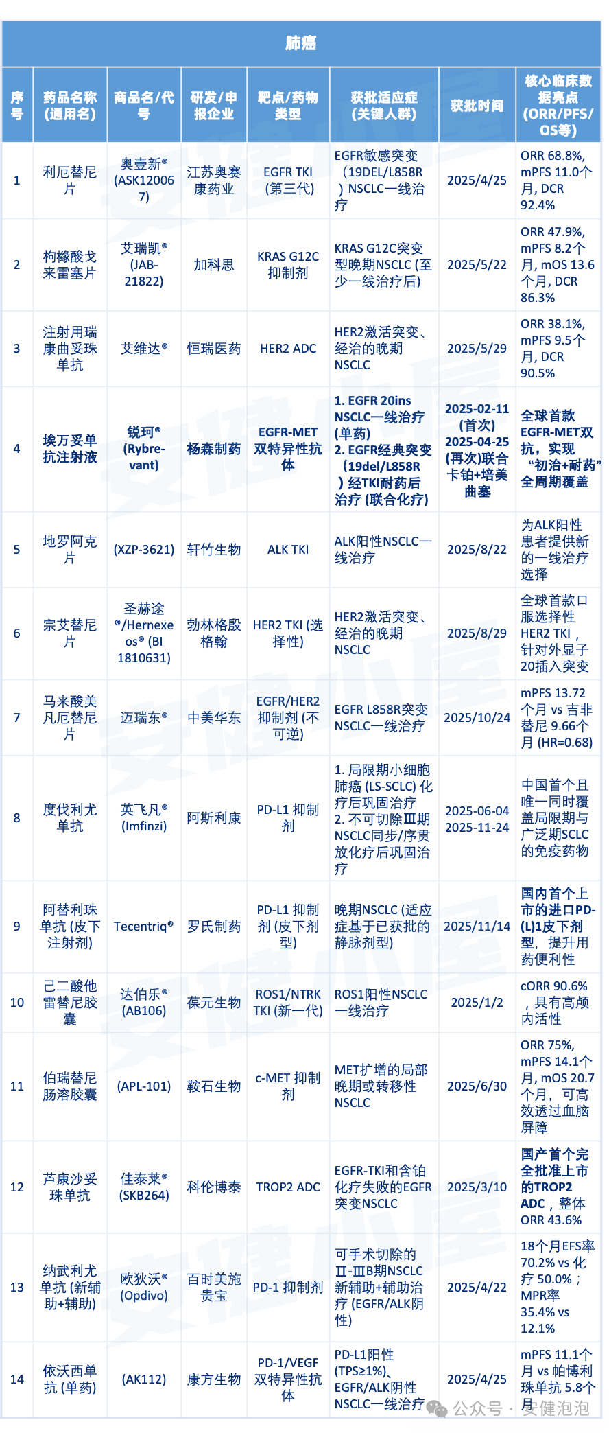
肺癌(15款):
靶向治疗进入“全覆盖”时代
肺癌领域的新药审批最为活跃,形成了从常见靶点(EGFR、ALK)到昔日“不可成药”靶点(KRAS)的完整治疗版图。
全年共有15款新药及新适应症获批,这一数量不仅在各癌种中位居首位,更标志着肺癌治疗已从传统的化疗时代,全面迈入以精准靶向和免疫治疗为核心的“全谱系”治疗新纪元。

乳腺癌(10款):
HR+赛道百花齐放,ADC构建新支柱
2025年,激素受体阳性(HR+)乳腺癌治疗格局加速迭代。以CDK4/6抑制剂为核心的联合治疗方案迎来多款疗效优异的国产新药,显著提升了治疗可及性。同时,抗体偶联药物(ADC)在HER2及TROP2靶点持续突破,为后线治疗失败的患者提供了更强效的新选择。

妇科肿瘤(4款):聚焦维持与后线,
卵巢癌与宫颈癌治疗双线突破
2025年,妇科肿瘤治疗领域取得了显著进展,尤其是在卵巢癌和宫颈癌这两个主要癌种上。获批的新药精准切入两大核心临床需求:一线维持治疗与后线标准治疗,为患者构建了更完整的治疗链条。
卵巢癌:PARP抑制剂塞纳帕利提供了新的维持治疗选择;抗血管生成药物与免疫治疗则为铂耐药复发患者带来新希望。
宫颈癌:以PD-1单抗为核心的双药联合方案,大幅提升了晚期后线患者的客观缓解率与生存获益,改变了治疗格局。

消化道肿瘤(4款):
肝癌与胆道癌治疗格局革新
2025年,中国消化道肿瘤领域的治疗在肝癌与胆道癌两个方向上取得关键突破。
肝癌治疗模式升级:从靶向联合免疫(“T+A”方案)到介入联合靶免(“TACE+靶免”)及双免疫联合疗法(“O+Y”方案),获批的联合策略更加多样化和立体化,为不同阶段的肝癌患者提供了“组合拳”式治疗方案。同时,首个国产PD-1单抗联合自研贝伐珠单抗的“全自主”方案也成功获批,进一步提升了治疗的可及性。
胆道癌靶向治疗破局:针对HER2高表达胆道癌的首款双特异性抗体获批,打破了该癌种靶向治疗匮乏的局面,为这部分特定患者群体带来了精准高效的创新疗法。

血液肿瘤(10款):创新疗法集中爆发,双抗与CAR-T构建治疗新支柱
2025年是中国血液肿瘤治疗领域成果丰硕的一年,多款具有里程碑意义的创新药物获批上市,深刻改变了多发性骨髓瘤、淋巴瘤及白血病等疾病的治疗格局。双特异性抗体与CAR-T细胞疗法成为年度最耀眼的突破点,前者在靶点创新(如GPRC5D、BCMA)上实现“从无到有”,后者则在适应症上实现“从有到优”,成功覆盖了从儿童到成人、从白血病到淋巴瘤的广泛患者群体。这些疗法为既往多线治疗失败的难治复发患者带来了前所未有的深度缓解和生存希望,标志着中国血液肿瘤治疗正式迈入免疫与细胞治疗的新时代。

其他肿瘤(8款):
罕见与难治癌种迎来靶向破局
除了上述高发癌种,多个既往治疗选择有限的实体瘤领域也迎来了里程碑式的新药。

2025年的这份新药清单,远不止是51个新药批件。它是中国创新药企从“跟随”到“并跑”甚至“领跑”的集体宣言,是无数科研人员与临床专家智慧和心血的结晶,更是献给数百万中国肿瘤患者最坚实、最温暖的希望。
在2025年获批上市的众多肿瘤创新药中,有相当一部分已成功纳入最新的国家医保目录。例如:利厄替尼、枸橼酸戈来雷塞、注射用芦康沙妥珠单抗、吡洛西利、枸橼酸伏维西利、伊那利塞、塞纳帕利、注射用苏维西塔单抗、菲诺利单抗、氘恩扎鲁胺、苹果酸法米替尼。进入创新药医保目录的药物包括:吡洛西利、伊那利塞、注射用芦康沙妥珠单抗、利厄替尼、枸橼酸戈来雷塞等。这进一步印证了“上市即进保”不仅是速度的提升,更是医保政策对高质量创新精准支持的系统性体现。
我们看到,昔日“无药可用”的困境正在被加速打破,难治癌种的“治疗孤岛”正逐一被攻克。从“广谱抗癌”到“精准破局”,从“延长生存”到“追求治愈”,中国肿瘤治疗的范式正在发生深刻变革。
下一个“丰收之年”,值得期待。
每一位患者的明天,都值得更好。
标签: 肿瘤新药获批清单 乳腺癌新药 妇科肿瘤新药 消化道肿瘤新药 2025抗肿瘤新药获批 靶向治疗 免疫治疗 细胞治疗
相关文章
在癌症精准治疗时代,基因检测已成为医生制定个体化治疗方案的关键依据。在解读检测报告时,医患双方都期望找到有效的治疗靶点,而其中一个重要的参考指标就是基...
2026-02-11 354 靶向治疗 基因突变丰度 突变丰度是什么 突变丰度低疗效会差 丰度数值高低怎么区分
免疫治疗,被誉为对抗癌症的“革命性武器”,它激活了人体自身的T细胞去攻击肿瘤,让许多晚期患者重获新生。但是,临床上60%以上的病人在初次治疗有效后会逐...
2025-10-27 517 免疫治疗 耐药 免疫治疗耐药后怎么办 肿瘤免疫逃逸

加入肿瘤互助群
已有10万+患友进群交流经验↓
10万+真实病友交流经验,广告勿扰
打开微信,点击右上角"+"号,粘贴微信号,搜索即可!添加管理受邀进群讨论!
发表评论