确诊胃癌的那一刻,不管是患者本人,还是陪在身边的家人,心里都是一片慌乱,甚至带着深深的无助。很多人拿到诊断书的第一反应,是不敢相信,紧接着就是迷茫:胃...
胃癌肝转移诊断与综合治疗中国专家共识(2026版)

肿瘤病友群
微信号:zhongliuw胃癌肝转移诊断与综合治疗中国专家共识(2026版)
中国抗癌协会胃癌专业委员会
中国医师协会外科医师分会上消化道外科医师专家工作组
中国老年保健协会消化系统疾病诊疗分会
中国研究型医院学会消化道肿瘤专业委员会
中国实用外科杂志,2026,46(2):153-161
DOI:10.19538/j.cjps.issn1005-2208.2026.02.01
基金项目:国家自然科学基金项目(No. 81972790) 通信作者:陈凛,E-mail:chenlinbj@vip.sina.com
我国为胃癌高负担国家,其发病总数占全球比例>40%,且>1/4的病人在初诊时已存在远处转移[1-2]。肝脏作为胃癌血行转移最常累及的靶器官,胃癌肝转移的总体发生率为9.9%~18.7%[3-4],病人中位发病年龄为62岁,男女发病比例约为4∶1[5]。胃癌肝转移病人的整体预后不佳,中位生存时间仅12个月,5年生存率<20%[6]。手术是重要的治疗手段,原发灶与转移灶均实现根治性切除的病人,其5年生存率可提高至23.8%~25.0%[7-9]。近年来,以多学科综合治疗协作组(multidisciplinary team,MDT)为核心的综合治疗模式已成为胃癌肝转移诊治的关键策略,推动其诊疗流程向个体化、规范化方向发展,但在具体治疗方案的制定与选择上仍存在诸多争议。为进一步提高我国胃癌肝转移诊断和综合治疗水平,中国研究型医院学会消化道肿瘤专业委员会、中国医师协会外科医师分会上消化道外科医师专家工作组、中国抗癌协会胃癌专业委员会联合中华医学会外科学分会胃肠外科学组于2019年整合国内部分专家意见制定了《胃癌肝转移诊断与综合治疗中国专家共识(2019版)》(简称2019版共识)[10]。2024年,基于全国多中心回顾性队列研究(RECORD研究)结果[11-13]及其他循证医学证据,共识内容进行了系统修订与更新[14]。为及时整合国内外先进经验和近期研究进展,中国抗癌协会胃癌专业委员会、中国医师协会外科医师分会上消化道外科医师专家工作组、中国老年保健协会消化系统疾病诊疗分会联合中国研究型医院学会消化道肿瘤专业委员会,组织本领域部分专家再次修订并形成《胃癌肝转移诊断与综合治疗中国专家共识(2026版)》(简称本共识)。本共识重点完善了胃癌肝转移的病理特征、诊断标准、MDT应用价值及各分型个体化治疗策略等重要内容。
本共识采用德尔菲(Delphi)专家咨询法,通过多轮匿名问卷、结构化意见反馈及专家集体研讨的方式,系统整合多学科专家的临床实践经验与最新循证医学证据;所有推荐意见均依据推荐意见分级的评估、制定与评价(grading of recommendations assessment,development and evaluation,GRADE)系统对证据级别与推荐强度进行规范界定,见表1[15-16]。依据专家赞同率将推荐程度划分为高(≥90%)、中(75%~<90%)、低(50%~<75%)3个等级,以保障共识内容兼具科学权威性与临床实践适用性。

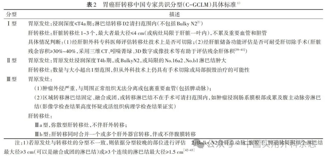
1 |胃癌肝转移病理特征 胃癌肝转移灶的病理类型通常与胃原发灶一致,以腺癌为主,其他罕见类型还包括腺鳞癌、髓样癌、肝样腺癌、鳞状细胞癌、神经内分泌肿瘤以及未分化癌。Lauren分型进一步将腺癌分为弥漫型、肠型和混合型[17]。除原发灶特征外,肝转移灶的部位、数量及大小也是影响预后的重要因素,尤其对于孤立性肝转移病人,积极的局部干预往往能够为其带来更为显著的临床获益[7, 9, 18-19]。 根据肝转移灶出现时间的不同,可将胃癌肝转移分为同时性胃癌肝转移(胃癌确诊同时或术后<6个月出现肝转移灶)和异时性胃癌肝转移(胃癌确诊或术后>6个月出现肝转移灶);其中同时性胃癌肝转移病人约占所有病人的80%,异时性肝转移发现的中位间隔时间约14个月。多项研究结果表明,同时性胃癌肝转移病人的总体生存期劣于异时性病人[7-9]。 2 |胃癌肝转移诊断 2.1 影像学检查 腹部增强磁共振(MRI)和(或)超声造影是明确肝脏转移瘤的必要手段。MRI可以明确转移灶大小、数目、位置及周围毗邻关系,而采用肝细胞特异性造影剂的MRI检查,在检测肝脏微小转移灶(最大径<1 cm)方面具有较高的敏感度[20-21]。术中肝脏超声或超声造影检查有助于发现术前影像学检查未能检出的隐匿转移灶[22]。正电子发射断层扫描(PET)-CT能够评估病人的全身情况,提示肝外转移灶,在术前分期、术后复发与转移的监测方面具有重要意义。此外,肝转移灶18F-氟代脱氧葡萄糖(18F-FDG)代谢值的改变不仅可在化疗早期阶段(2周)识别治疗应答病例,也可作为判断病人预后的指标[23]。 推荐意见1:建议胃癌肝转移病人行腹部增强MRI和(或)肝脏超声造影以明确肝转移情况,PET-CT检查不作为常规推荐手段,可根据病情需要酌情选用。(证据级别:2b) 专家赞同率:94.3%(33/35);推荐度:高。 2.2 诊断性腹腔镜探查 在胃癌肝转移病人初始治疗前,行诊断性腹腔镜探查联合腹腔灌洗液细胞学检查,有助于排除影像学检查或肉眼无法识别的肝转移灶或腹膜播散种植转移,进一步明确胃癌肝转移的临床分型,以利于制定后续治疗及复查方案[24]。 推荐意见2:拟行初始治疗前的胃癌肝转移病人,推荐行诊断性腹腔镜探查及腹腔脱落细胞学检查,有助于进一步明确胃癌肝转移的临床分型。(证据级别:2c) 专家赞同率:80.0%(28/35);推荐度:中。 2.3 病理学检查 对于胃癌肝转移的病人,胃原发灶除常规诊断所需的病理形态学检查外,还应增做免疫组化、分子检测等必要项目,如人表皮生长因子受体2(HER2)[25]、程序性死亡受体-1(PD-1)/程序性死亡受体配体-1(PD-L1)[26]、微卫星不稳定性(MSI)/错配修复蛋白(MMR)[27]、Claudin 18.2[28]、肿瘤突变负荷(TMB)[29]、EB病毒(EBV)状态[30]、神经营养酪氨酸受体激酶(NTRK)基因融合[31]、成纤维细胞生长因子受体2b(FGFR2b)[32]、c-酪氨酸蛋白激酶(c-MET)检测[33]等,有条件的病人可考虑进行二代基因测序(next-generation sequencing,NGS)检测,以指导基于分子标记物的精准治疗。 此外,基于循环肿瘤DNA(circulating tumor DNA,ctDNA)的微小残留病灶(minimal residual disease,MRD)动态监测,可有效预测病人复发风险及生存结局;尤其对于治疗后达到病理学完全缓解(pathological complete response,pCR)或无疾病证据(no evidence of disease,NED)状态的胃癌肝转移病人,MRD状态可为预后分层及后续治疗策略的制定提供关键参考[34-35]。肝转移灶的经皮穿刺活检为诊断转移的金标准,但该检查为有创操作,存在出血、针道转移等潜在风险,其实施需综合评估病人全身状况及穿刺获益情况,且建议在MDT团队(尤其需包括穿刺操作医师)充分参与评估后进行。 推荐意见3:胃癌原发灶应常规行病理形态学检查、免疫组化及分子病理检测;如临床需要,推荐对肝脏转移灶行活组织穿刺病理学检查,并同步完成病理学及分子病理检测。(证据级别:1a) 专家赞同率:100%(35/35);推荐度:高。 2.4 血清学检查 胃癌肝转移病人术前血清肿瘤标记物癌胚抗原(CEA)、CA19-9、CA72-4、CA125、甲胎蛋白(AFP)升高提示复发率高和预后不良[36-37]。部分复发的病人血清肿瘤标记物指标升高要早于影像学诊断2~3个月出现[38]。 推荐意见4:胃癌肝转移病人应常规检测血清肿瘤标记物CEA、CA19-9、CA72-4、CA125、AFP等,并在后续随访中定期复查。(证据级别:2a) 专家赞同率:100%(35/35);推荐度:高。 3 |胃癌肝转移临床分型 2019版共识首次提出并建立了全新的胃癌肝转移临床分型体系——胃癌肝转移中国专家共识分型(Chinese Consensus Classification for Gastric Cancer Liver Metastasis,C-GCLM),见图1。该分型系统的临床有效性与对预后的指导价值,已在后续开展的全国多中心RECORD研究中得到充分验证,并在2024版共识中沿用[12];本共识在此基础上进一步补充并更新了肝脏储备功能评估的具体实施方法及术中重要血管结构的保留原则。见表2[39-43]。 4 |MDT模式在胃癌肝转移中的价值 MDT模式需贯穿胃癌肝转移病人的诊疗全程[44]。由MDT专家团队讨论其诊断、临床分型、治疗方案选择、疗效评估及随访流程,制定个体化方案[45]。MDT专家团队至少应由以下科室人员组成:普通外科(胃肠外科、肝脏外科)、 肿瘤内科、消化内科、放疗科、介入科、影像科及病理科等,必要时可增加超声科、营养科、重症医学科、麻醉科、手术室、心理科等。本共识对MDT模式在胃癌肝转移中的应用与价值有以下推荐意见。 (1)对于原发灶和转移灶初始均具备R0切除条件者,可选择术前系统治疗、同期切除原发灶、转移灶和(或)联合射频消融(radiofrequency ablation,RFA)、微波消融(microwave ablation,MWA)及立体定向放射治疗(stereotactic body radiationtherapy,SBRT)等局部治疗手段,以期达到R0切除或NED状态,其围手术期系统治疗策略应依据MDT综合评估结果制定。 (2)对于原发灶或转移灶其一暂不具备R0切除条件者,推荐优先实施术前系统治疗并动态评估疗效;若治疗后转化为原发灶与转移灶均具备R0切除条件,建议行手术治疗;若仍有一方暂不具备R0切除条件,则再次纳入MDT诊疗评估流程。对于肝转移灶始终无法达到NED状态的病人,需由MDT全面评估肿瘤负荷及病人整体状况,明确原发灶是否需行切除治疗。 (3)对于原发灶与转移灶均不具备R0切除条件者,推荐以全身系统治疗为核心的综合治疗方案,治疗期间定期行MDT评估。 (4)对于不伴有原发灶复发的异时性肝转移和肝内复发病人,经MDT综合评估后,推荐优先实施术前系统治疗;或根据肝转移灶R0切除的可能性及肝脏功能储备情况,选择手术切除或其他局部物理治疗方式[46]。 (5)对于全身状况欠佳、难以耐受高强度治疗的病人,推荐采用单药化疗(可联合免疫类药物)、减量两药方案或最佳支持治疗,以控制疾病进展、提高生活质量并最大限度延长生存周期;若后续全身情况改善,可再行MDT讨论评估后续治疗。 (6)对于合并出血、穿孔、梗阻等情况的病人,根据病人全身情况,可行局部姑息性手术治疗。 (7)对于联合肝外转移等情况复杂的病人,根据MDT讨论结果制定具体计划。 5 |胃癌肝转移初次诊疗流程图 图2为基于C-GCLM制定的胃癌肝转移诊疗流程图。 6 |不同临床分型胃癌肝转移综合治疗 胃癌肝转移的多学科综合治疗主要包括系统治疗(化疗药物、分子靶向药物、抗体偶联药物和免疫检查点抑制剂等)、手术切除、放射治疗、射频消融及动脉介入栓塞化疗等局部治疗手段。 6.1 系统治疗原则 近年来,随着Checkmate649[47],Orient-16[48],Keynote859[49],Rationale-305[50],Gemstone303[51],Compassion15[52]等关于免疫检查点抑制剂在晚期胃癌领域关键临床试验结果的公布,以PD-1/PD-L1为主的免疫抑制剂联合化疗成为晚期胃癌主流的治疗策略,这也为胃癌肝转移病人的治疗提供了重要的选择。对于胃癌肝转移病人的系统治疗,应依据分子分型制定个体化策略:(1)对于无免疫治疗禁忌证的胃癌肝转移病人,推荐采用化疗联合免疫治疗方案:①对PD-L1联合阳性评分(combined positive score,CPS)≥5分的病人,建议化疗联合PD-1抑制剂、PD-L1抑制剂(如舒格利单抗)或PD-1/细胞毒性T淋巴细胞相关蛋白4(cytotoxic T-lymphocyte-associated protein 4,CTLA-4)双特异性抗体(如卡度尼利单抗)。②对于PD-L1 CPS<5分或表达状态未明的病人,则优先推荐PD-1/CTLA-4双特异性抗体卡度尼利单抗[52]。(2)HER2阳性(IHC 3+或IHC 2+及荧光原位杂交检测阳性)病人,推荐联合曲妥珠单抗治疗或抗体药物偶联物(ADC)药物[53-54]。(3)Claudin18.2高表达(IHC 2+~3+,阳性细胞比例≥75%)病人,建议加用佐妥昔单抗[55-56]。(4)dMMR/MSI-H病人,推荐采用双免疫联合治疗(纳武利尤单抗+伊匹木单抗)、免疫检查点抑制剂单药治疗或免疫联合化疗等策略[47, 57-58]。(5)罕见病理学类型(如腺鳞癌、肝样腺癌、神经内分泌肿瘤等)的肝转移病人,推荐经由MDT讨论依据其分子特征及临床生物学行为制定个体化方案。上述系统治疗原则具体方案选择参照相关指南。若转化治疗成功且达到手术标准,推荐术前系统治疗时限原则上≤6~8个周期。 6.2 不同临床分型治疗策略 6.2.1 Ⅰ型:可切除型 Ⅰ型病人占胃癌肝转移总体病人的20%左右[8]。经MDT综合评估,胃原发灶和肝转移灶均可手术切除,可选择术前系统治疗(具体方案参照本共识“6.1 系统治疗原则”)或直接手术。 胃原发灶手术切除标准为胃癌根治术+D2淋巴结清扫。肝转移灶手术切除标准为R0切除。肝转移灶切除范围:(1)保证切缘阴性的局部转移灶肝切除术。(2)肝区、段切除术。(3)半肝切除术。(4)联合肝区、段切除术。肝切除过程中需确保保留≥1根主要肝静脉,且剩余功能性肝体积需满足同时性切除≥40%、异时性切除≥30%的标准。手术技术方法:开放、腹腔镜或机器人辅助手术。RFA和MWA作为手术切除的重要补充手段,对肝脏转移灶可实现有效毁损,既可联合手术治疗也能单独应用[59-60]。消融方式的选择需综合转移灶大小、位置、毗邻解剖结构及操作者临床经验。术后推荐每2~3个月进行1次评估[61]。 推荐意见5:C-GCLM Ⅰ型病人建议行术前系统治疗,在评估原发灶和(或)转移灶能达到R0根治切除或损毁治疗时,应积极考虑外科或肝脏局部损毁治疗。(证据级别:2b) 专家赞同率:97.1%(34/35);推荐度:高。 6.2.2 Ⅱ型:潜在可切除型 Ⅱ型病人占胃癌肝转移总体病人的25%左右[8],其治疗应以MDT指导下的全身系统治疗为基础,积极争取转化为可手术根治状态。在肝脏局部化疗方面,肝动脉化疗栓塞术(transarterial chemoembolization,TACE)[5, 61-62]和肝动脉灌注化疗(hepatic arterial infusion chemotherapy,HAIC)[63-64]在提高肝脏局部药物浓度的同时不增加全身毒副反应,既可用于术前系统治疗也可用于术后防止肝内复发。SBRT和调强放射治疗(intensity-modulated radiation therapy,IMRT)技术,可精准处理特殊位置(如肝门区、包绕大血管)的转移灶,尤其适用于最大直径<5 cm的肝脏转移灶。此外,HAIC、TACE和经动脉放射栓塞(transarterial radioembolization,TARE)等局部治疗手段均可与全身系统性治疗联合应用,不仅有助于提高肿瘤客观缓解率和手术转化率,还可进一步延长病人生存时间,故也可作为初始不可切除病人的挽救性治疗选择[65]。对于全身情况不能耐受或拒绝手术的异时性肝转移和(或)肝内复发者,RFA和MWA可多次反复使用[66-67]。经皮冷冻消融术[68]、质子射线治疗[69]及高强度聚焦超声[70]等局部物理疗法也逐步应用到胃癌肝转移的治疗中,并取得了初步成果。 推荐意见6:C-GCLM Ⅱ型胃癌肝转移病人推荐进行全身系统治疗,仅在具备R0切除可能时,推荐手术治疗。对于始终无法达到NED状态的肝转移灶病人,应由MDT全面评估肿瘤负荷及病人整体情况,以确定原发灶是否应予切除。(证据级别:2b) 专家赞同率:94.3%(33/35);推荐度:高。 6.2.3 Ⅲ型:不可切除型 Ⅲ型病人占胃癌肝转移总体病人的55%左右[8],其治疗应基于分子病理检测结果及病人一般状况,以MDT意见为指导,贯彻分层、精准的治疗策略。该类病人虽经转化治疗后获得R0切除概率较低,但仍有部分病人可以转化成功。推荐在MDT模式下制定整体治疗计划,给予病人及家属充分的人文关怀与正向引导,鼓励病人积极参与临床试验。 对于全身状况良好、能够耐受化疗的Ⅲ型胃癌肝转移病人,推荐选择晚期胃癌一线标准治疗(具体参照本共识“6.1 系统治疗原则”)或参与临床试验,可选试验方案包括ADC药物[71-72]、FGFR2b靶向药物[73]、MET靶向药物、嵌合抗原受体T细胞(CAR-T)[74-75]等。此外,胸腺法新作为免疫调节剂,通过促进T细胞成熟与分化增强机体抗肿瘤免疫应答[76],热休克蛋白gp96-多肽复合物,能够激发病人体内肿瘤细胞抗原的特异性细胞免疫应答[77]。因此,在胃癌肝转移综合治疗中,二者均可作为辅助治疗手段,用以改善病人免疫功能状态、增强整体抗肿瘤效应。对于肝转移灶负荷较高或伴有肝主导性疾病者,可在一线治疗有效的基础上联合局部处理,如TACE、HAIC或SBRT,以期最大程度减轻肿瘤负荷、延长药物有效时间[78]。当出现穿孔、梗阻、出血等并发症时,可行姑息手术以缓解症状。对于肿瘤所致的狭窄、持续性出血,能够安全地进行胃切除时可行姑息性胃切除,若存在困难或危险时应行胃空肠吻合或空肠造口等短路手术。 推荐意见7:C-GCLM Ⅲ型病人推荐在MDT指导下实施治疗,并基于分子检测结果进行分层管理,强调一线精准选药、后线积极参与临床试验,局部治疗作为系统治疗的有效补充。如出现并发症,应酌情尽快行手术治疗,除此之外,不建议行减瘤手术。(证据级别:2b) 专家赞同率:100%(35/35);推荐度:高。 7 |胃癌肝转移随访 随访检查项目及间隔时间见表3。
相关文章
- 详细阅读
-
胃癌十二指肠大细胞nen双原发,现在进食困难在输液治疗后续怎么治?详细阅读
胃癌,十二指肠大细胞nec 双原发,现在肿瘤较大,患者进食困难,在输液治疗,后续怎么治陈大雷 河北大学附属医院 消化内科收治疾病:...
2026-01-09 459 胃癌 十二指肠大细胞nen 胃癌术后进食困难 肠癌进食困难
- 详细阅读
-
胃癌术后化疗期间血小板降低,肝功能异常浑身乏力食欲不振,有什么方法改善吗?详细阅读
胃癌群聊问答胃癌术后奥沙利铂加氟尿嘧啶双周化疗6次,期间血小板降低,肝功能异常,浑身乏力,食欲不振,有什么方法改善吗?翟志刚 江苏大学附属医...
2026-01-07 681 胃癌 胃癌术后化疗肝功能异常 胃癌术后化疗食欲不振 胃癌化疗乏力
- 详细阅读
- 详细阅读





发表评论